Strategy to scale operations at FreeAgent247.
Strategy Session delivered for Worcester's leading estate agent — bringing clarity, a smarter process map, and a roadmap for confident growth.
Developed for FreeAgent247
Challenge
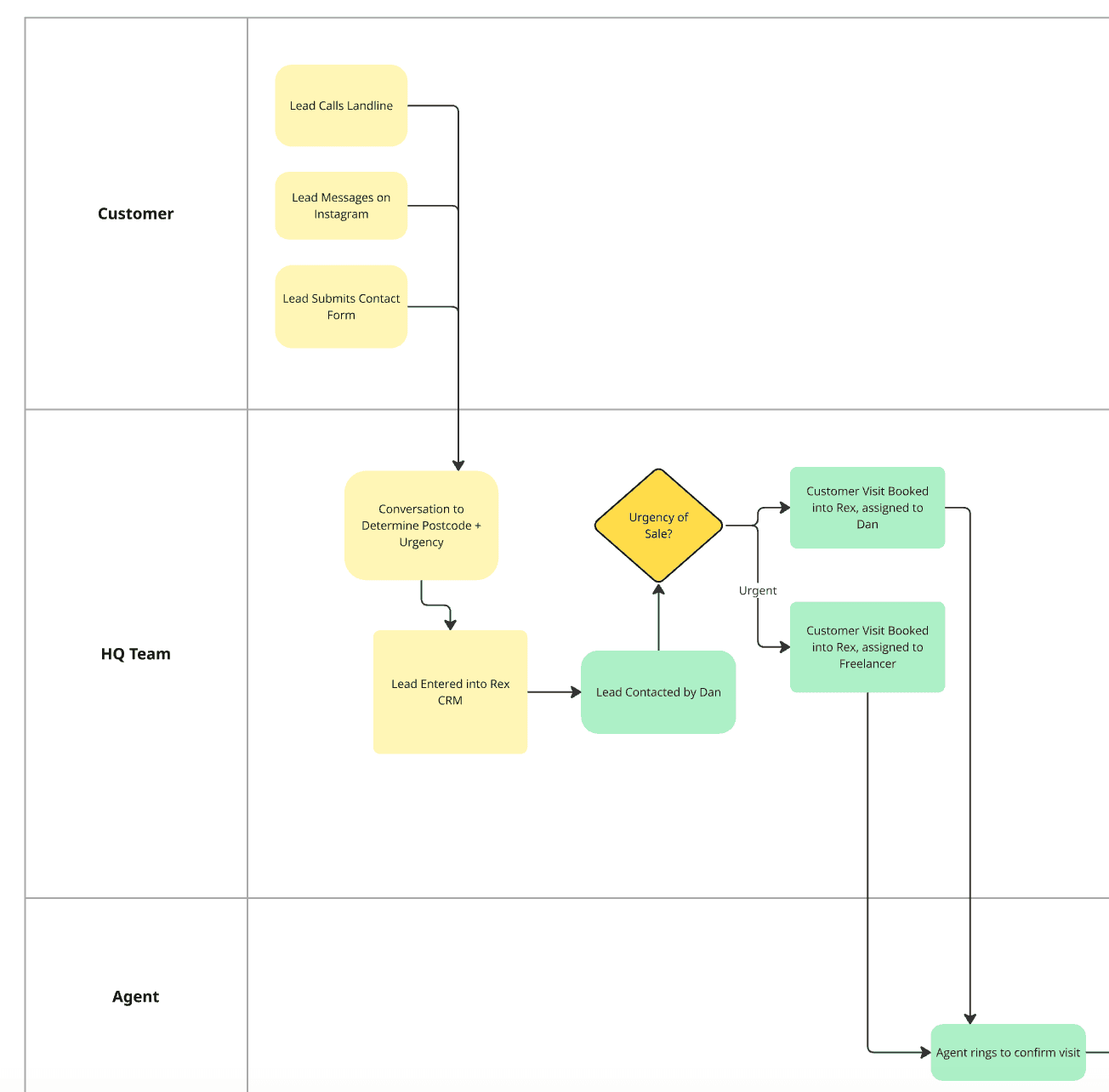
FreeAgent247's team already delivers an innovative, high-performing estate agency service — but as growth continues, new friction points emerge. With HQ, agents, media and digital teams all involved in the listing-to-sale journey, Dan Lewis knew scaling beyond Worcester would need the right systems.
The challenge? Identifying where current tools were holding the team back — and mapping out a smarter, streamlined way forward.

Strategy session process
In a focused in-person session, we brought together the leadership team to map out exactly how FreeAgent247 operates — minute by minute. From listing through marketing, viewings, offers and completion, we visualised the full journey, highlighting bottlenecks and handovers.
This process map enabled us to identify which systems to upgrade first and which automations would have the biggest impact.
Outcome
The session delivered clarity. Dan and the team left with a clear, jargon-free roadmap — and a new lens through which to view their operations.
As Dan puts it: "One thing that particularly stood out to me is how Dan maps out the journey step by step to show how things are being done on a minute-by-minute basis which is hugely beneficial to the business moving forward."
With this foundation, FreeAgent247 can now confidently invest in the right tools to scale beyond Worcester — without losing what makes their service special.











